(+94) 71 98 98 794
hnawalakanda@gmail.com
R/Houpe Nawalakanda Maha Vidyalaya
Register
Login
R/Houpe Nawalakanda Maha Vidyalaya
මුල් පිටුව
අපේ පාසල ගැන
ඉතිහාසය හා සම්ප්රදායන්
ඉතිහාසය
නිර්මාතෘවරුන්
ආදි විදුහල්පතිවරු
පාසලේ අනන්යතාවය
පාසලේ පැතිකඩ
දැක්ම හා මෙහෙවර
පාසල් ගීතය
ලාංඡනය හා ආදර්ශ පාඨය
පාසලේ කොඩිය
පාසලේ නිල වර්ණ
නිල ඇඳුම
පාසලේ නිවාස
School Map
පාසලේ විනය නීති
අධ්යයන
විෂයමාලාව
ප්රාථමික අංශය
ද්විතියික අංශය
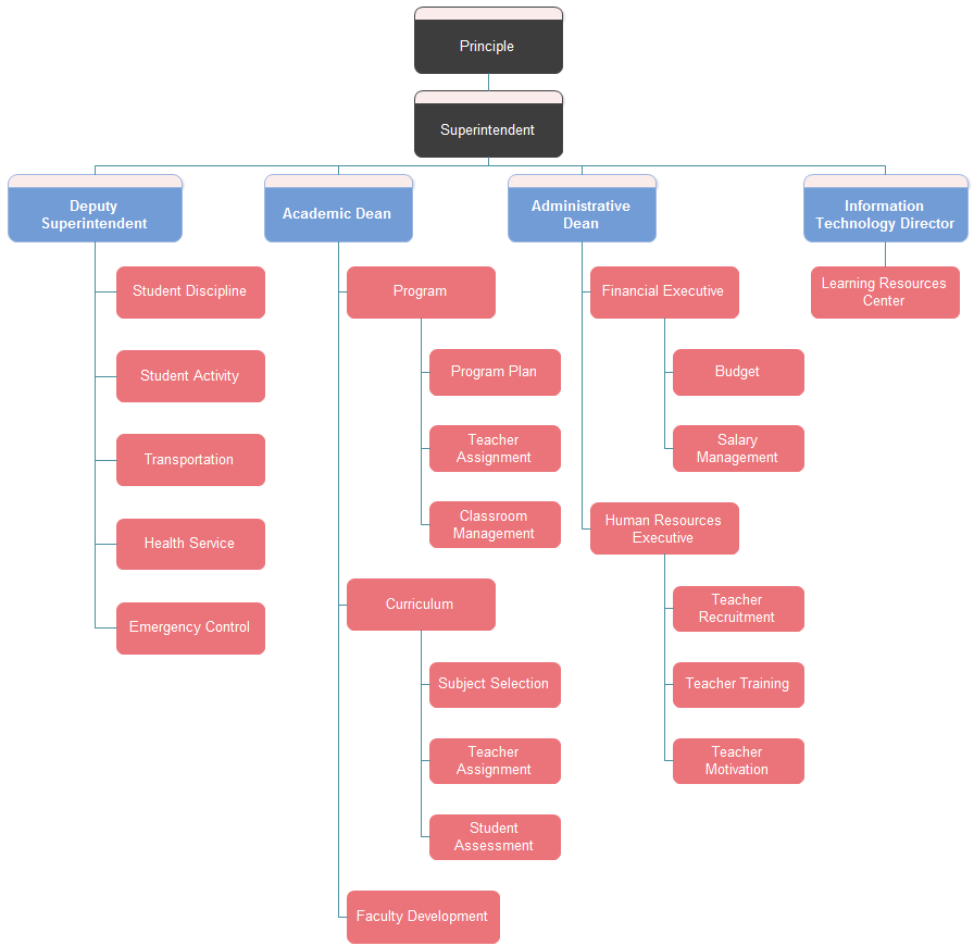
පරිපාලනය
පරිපාලන ව්යුහය
කාර්ය මණ්ඩලය
විදුහල්පති
නියෝජ්ය විදුහල්පති පණිවිඩය
අධ්යයන කාර්ය මණ්ඩලය
අනධ්යයන කාර්ය මණ්ඩලය
ශිෂ්ය නායකයින්
ශිෂ්ය කාර්ය සාධනය
සිසු ඇතුළත් කරගැනීම්
පුවත් හා විශේෂ අවස්ථා
ජයග්රහණ
සමාජ හා සංවිධාන
ගැලරිය
අප හා සම්බන්ධවන්න
School Map
අධ්යයන
Toggle navigation
පරිපාලනය
පරිපාලන ව්යුහය
Home
අධ්යයන
පරිපාලනය
පරිපාලන ව්යුහය
පරිපාලන ව්යුහය